In international commercial disputes, when foreign enterprises or individuals need to protect their rights and interests through litigation in Chinese courts, appointing a qualified Chinese lawyer is the essential first step to initiate all legal proceedings. This article will systematically analyze the entrustment process, key documents, and practical points, using the successful case of an UAE company recovering funds represented by the author as an example, to provide foreign clients with a clear and practical action guide.
I. Core Entrustment Process
(I) Selecting a Law Firm and Confirming the Entrustment
1. Preliminary Communication: Engage in in-depth discussions with the lawyer regarding the basic facts of the case, feasibility, representation plan, legal fees, and case budget.
2. Clarify the Scope of Authorization: Confirm whether the agency authority is "General Agency" or "Special Authorized Agency". Special authorization is crucial. As foreign clients are often not able to travel to China frequently, it is recommended that the scope of authorization extensively covers all procedural rights, including evidence collection and investigation, filing lawsuits, property preservation, mediation, appeals, and even enforcement. This can significantly enhance litigation efficiency and save substantial time and costs for the foreign client.
(II) Signing and Legalizing the Power of Attorney
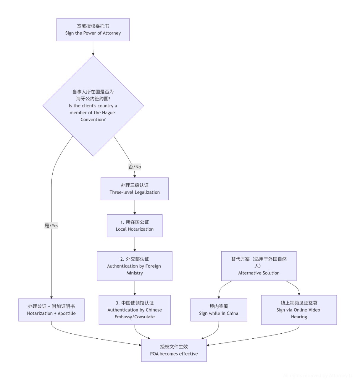
This is a key procedural step, and its compliance directly affects whether the court will accept the case. Overall, the process for the Power of Attorney to become effective depends on whether the client's country is a member of the Hague Convention, following the path shown in the diagram below:

1. Signing the Power of Attorney (POA)
Subject Requirements: If the client is a natural person, they must sign it personally by hand; if the client is a legal entity such as a company, it must be signed by an "authorized representative" (e.g., legal representative, director, general manager) and affixed with the company seal.
2. Notarization and Legalization (For Signing Outside China)
To ensure that the Power of Attorney and subject qualification documents formed outside China have legal effect in Chinese courts, the legalization process must be completed. The specific path depends on whether the client's country is a member of the Hague Convention.
(1) Non-Hague Convention Countries: Three-Level Legalization Process
Taking the case of a UAE company (non-Hague Convention country) represented by the author versus a Shandong company as an example, the authorization typically follows two models:
Model 1: If the company's articles of association grant the General Manager the authority to represent the company individually, the General Manager can directly sign the authorization.
Model 2: A shareholders' resolution or a sole director's statement is issued to authorize a designated representative to sign.
The company was a single-member limited liability company where the sole shareholder also served as the General Manager. The process and documents required for the Three-Level Legalization were as follows:
Documents to be Prepared:
o Power of Attorney
o Shareholder's Passport
o Commercial License
o List of Partners
o Memorandum of Association (MOA)
Specific Steps:
o Step 1: Local Notarization - Take the draft documents and identification of shareholders/directors to a local notary public (e.g., the Notary/Dubai Court office in Wafi Mall, Dubai) for notarization.
o Step 2: Court Authentication - Submit the notarized documents to the Dubai Court to obtain official authenticated documents.
o Step 3: Ministry of Foreign Affairs Authentication - Send the court-authenticated documents to the UAE Ministry of Foreign Affairs for authentication via courier.
o Step 4: Chinese Embassy/Consulate Legalization - Finally, submit all documents authenticated by the Ministry of Foreign Affairs to the Chinese Embassy in the UAE (located in Wafi Mall) for final legalization.

Figure 1: Stickers of Dubai Court and UAE Ministry of Foreign Affairs Authentication

Figure 2: Sticker of Chinese Embassy in the UAE Legalization
(2) Hague Convention Member Countries: Apostille Process
If the client's country and China are both parties to the Hague Convention Abolishing the Requirement of Legalisation for Foreign Public Documents (which entered into effect in China on November 7, 2023), an "Apostille" can be obtained to replace the traditional consular legalization. The competent authority is usually the Ministry of Foreign Affairs or a designated institution of that country.

Figure 3: Blank Sample of Apostille Issued by China
(3) Alternative Solutions: Signing Within China or Online Witnessing
If the foreign client or their representative happens to be in China, the procedure can be simplified:
1. Signing Before the Judge: Sign the Power of Attorney in person before the presiding judge of the case, and present valid identification and entry records. As specific requirements vary among courts, it is essential to communicate with the competent court in advance. In one case handled by the author, the judge specifically arranged a court session record to document the foreign client's act of signing the POA on the spot.
2. Notarization by a Chinese Notary Office: Sign the authorization documents at a notary office in China in the presence of a notary public.
3. Online Video Witnessing: This is a convenience measure promoted by the Supreme People's Court. Through the "People's Court Online Services" mini-program, after completing identity verification, an application can be made to the court for online video witnessing. The judge, the client, and the entrusted lawyer are all online simultaneously. The client signs the agency documents under the judge's witness, with the entire process being recorded. This eliminates the need for notarization, legalization, and other complex procedures. Upon completion, the lawyer can proceed with online case filing, fee payment, etc.
Legal Basis: Articles 4 and 6 of the "Several Provisions of the Supreme People's Court on Providing Online Case Filing Services for Cross-Border Litigation Participants".
Please Note: If the client is a company, when signing the Power of Attorney through online witnessing, its subject qualification documents (e.g., Commercial License) usually still require notarization and legalization.
II. Core Documents Required for Lawyer to File the Case
After obtaining the fully compliant Power of Attorney, the lawyer can formally submit the case filing application to the competent Chinese court. The core documents include:
1. The original Power of Attorney (notarized and legalized / with Apostille) and its Chinese translation provided by a qualified translation company.
2. The client's subject qualification documents (e.g., passport, Company Registration Certificate) and their Chinese translation.
3. The Statement of Claim (in practice, courts accept statements of claim signed by the lawyer on behalf of the client based on valid authorization).
4. A list of evidence materials and copies (e.g., contracts, invoices, payment proofs, email correspondence) and Chinese translations of their key parts.
III. Practical Advice and Risk Warnings
· Plan Time in Advance: The traditional notarization and legalization process, especially when handled cross-border, can take weeks or even longer. Be sure to allocate sufficient time for the legal proceedings.
· Ensure Translation Quality: All foreign language documents submitted to the court must be accompanied by Chinese translations. The accuracy of the translation directly affects the judge's understanding of the case facts. It is recommended to use professional legal translation services with the translation company's seal.
· Maintain Complete Communication Records: All communication records related to the case (including emails, instant messages) should be properly kept, as they may become a crucial part of the evidence chain.
· Verify Representative Authority: For foreign companies, before signing the Power of Attorney, it is essential to verify whether the signatory has the legal authority to represent the company according to its articles of association or internal resolutions, to avoid procedural delays due to defective authorization.
Disclaimer: This article is intended to provide general legal information and does not constitute legal advice for any specific case. Litigation matters are complex. It is recommended that you consult and appoint a professional lawyer for your specific case.
Profile of Attorney Li:
【Professional Background】
Partner, International and Cross-border Legal Business Department, Beijing huicheng (Jinan) Law Firm.
Coastal and Port Engineer.
Possesses five years of experience in international engineering and market development, covering projects in countries such as the UAE, Pakistan, Bangladesh, Sri Lanka, and the Maldives.
【Practice Areas】
International Trade;Construction Engineering;Corporate Governance;Outbound Investment;Foreign Investment;Domestic and Foreign-related Civil and Commercial Arbitration/Litigation
Related recommendations
China Full-time Lawyer&Attorney
Protect your china purchase and legal rights
RECENT POSTS
RECENT COMMENTS
Leave a Reply
Your email address will not be published. Required fields are marked *